文章來源:中國電子信息產業集團有限公司 發布時間:2021-09-27
中國瑞達投資發展集團有限公司(簡稱“瑞達集團”,CRIDC),由中國電子信息產業集團有限公司(CEC)投資設立, 注冊資金107000萬元,現有資產總額超過50億元,總部設在北京。公司致力于構建數字物業經營服務平臺、數字園區運營服務平臺、電子行業高端制造服務平臺三大服務平臺。中電數科(北京)科技產業發展有限公司作為瑞達集團重要全資子企業,以產業園區開發運營業務為核心,通過產業園區建設推動地方數字經濟發展。公司誠摯招聘,廣納英才。現將有關事項公告如下:
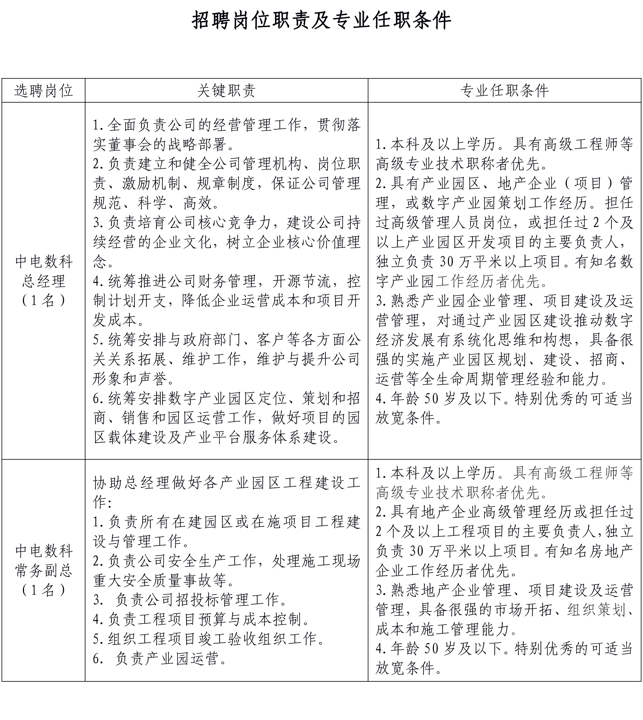
一、招聘崗位
中電數科(北京)科技產業發展有限公司總經理1名,常務副總1名。
二、崗位職責及任職條件
(一)基本任職條件
1.自覺貫徹執行黨的路線方針政策,作風踏實,廉潔自律,有良好的職業素養。
2.具有本專業較突出的工作業績,個人信用和履職記錄良好,無違法犯罪記錄。
3.熟悉現代企業管理,掌握職位所需業務知識及管理能力。具有較強的決策判斷能力、溝通協調能力和團隊協作能力,市場競爭意識、開拓創新意識強。
4.具有較強的事業心和責任感,身體健康,心理素質良好,承壓能力強。
(二)崗位職責及專業任職條件

三、工作程序及聘用說明
公開招聘按照報名、資格審查、測試、面試、組織考察、討論決定、任前公示、任職、簽訂契約等程序進行,并對聘用人員實行一年的崗位考察期。考察期間,按照有關規定享受相應的崗位薪酬待遇。考察期滿后,按照干部管理權限對聘用人員進行全面考察,經考察勝任本職的,依法履行正式聘任手續;經考察不能勝任本職的,按聘用協議予以解聘。
四、報名要求
(一)報名時間為2021年9月25日至10月7日。
(二)應聘者須填寫《應聘報名表》(見附件),同時提交本人學歷學位證、職(執)業資格、專業技術職務任職資格證、近年來主要工作業績(成果)材料、相關證明材料等,瑞達系統外部人員還需提供本人身份證件和所在單位簡介。請將《應聘報名表》及相關資格證明材料的電子版(請壓縮不超過10M文件包,以應聘崗位+姓名+聯系電話命名)發至報名郵箱,同時在參加面試時攜帶上述證件原件以供校驗。
(三)報名者應對所提交材料的真實性負責。凡弄虛作假者,一經查實,即取消應聘資格。初審通過人員,測試具體事宜另行通知。
報名郵箱:ridazp@chinarida.com
聯系電話:68608577;68608576
通訊地址:北京市石景山區魯谷路74號院瑞達大廈11層人力資源部
附件:應聘報名表
【責任編輯:王占朝】